咨询热线
0571-8711 7881
GO
首页
移民国家
海外房产
留学教育
低龄留学
本科硕士留学
职业规划
升学准备
海外健康
海外健康咨询
海外资产配置
美国保险
香港保险
海外信托
关于我们
公司简介
联系方式
成功案例
热点新闻
热门国家
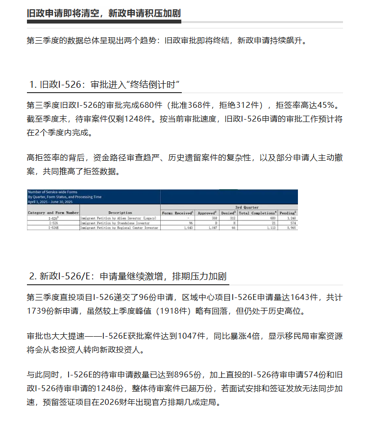
美国移民2025财年Q3数据公布,EB-1A和NIW获批率继续下降,EB-5类申请数据首次公开
2025-10-10